发布时间:2024-05-06
注:以上内容仅供参考,不构成投资建议,本文中对官方政策的相关解读,仅代表本平台观点,内容以官方文件为准。如有平台转载本篇文章,须自行对该篇文章负责,医疗器械经销商联盟不对转载引起的二次传播影响负责。
来源:医疗器械经销商联盟

站点声明:
本网站所提供的信息仅供参考之用,并不代表本网赞同其观点,也不代表本网对其真实性负责。图片版权归原作者所有,如有侵权请联系我们,我们立刻删除。如有关于作品内容、版权或其它问题请于作品发表后的30日内与本站联系,本网将迅速给您回应并做相关处理。
北京飞速度医疗科技有限公司专注于医疗器械、诊断试剂产品政策与法规规事务服务,提供产品注册申报代理、临床合同(CRO)研究、产品研发、GMP质量辅导等方面的技术外包服务。
上一篇:无针注射器的市场分析及前景预测
ONE-STOP SERVICE
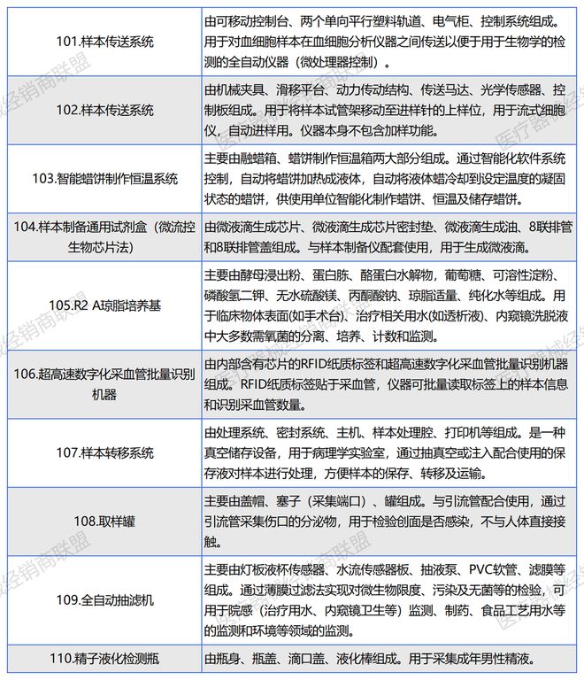
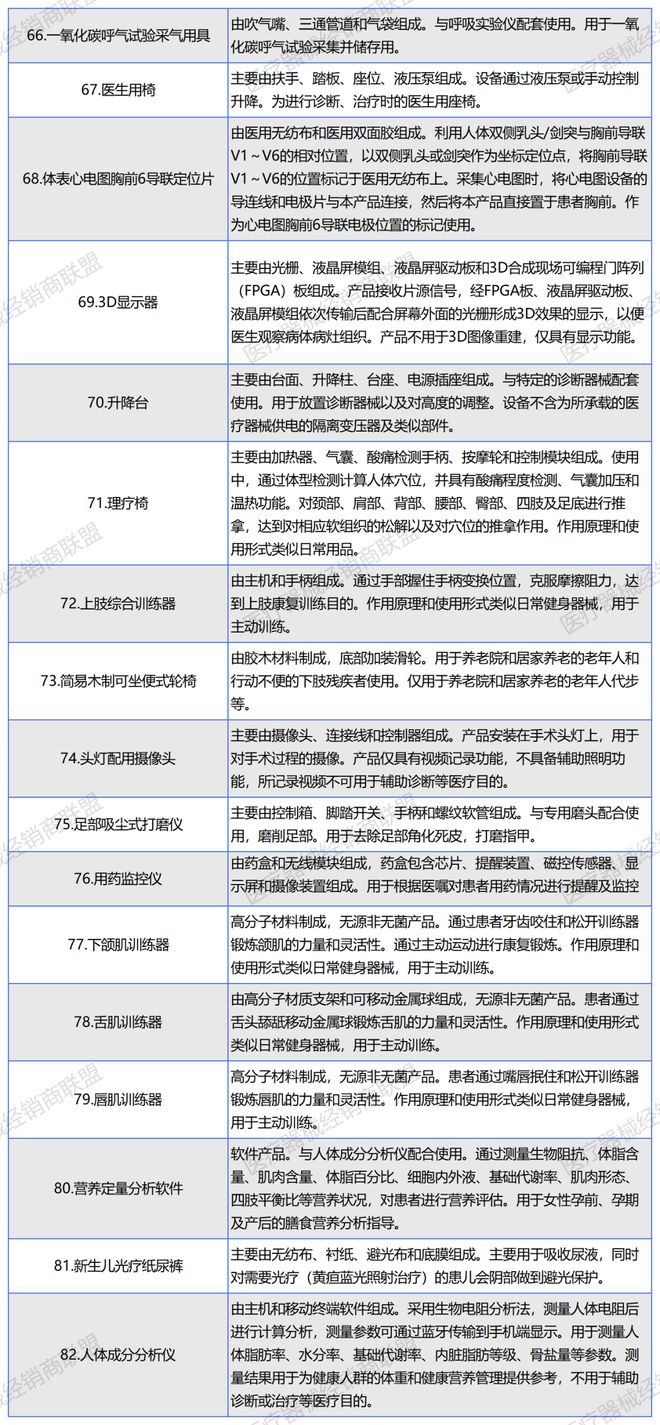
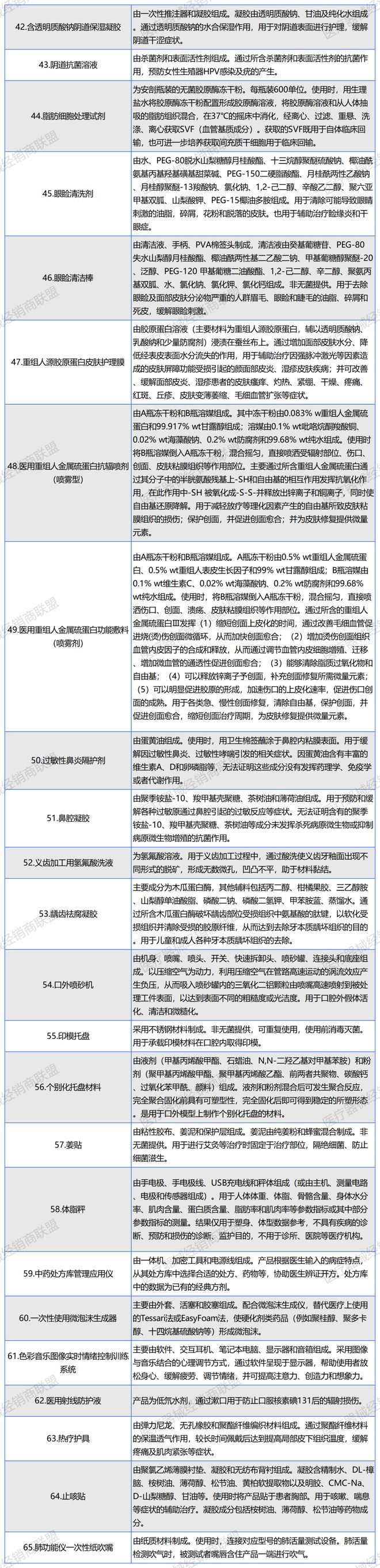
免费赠送3万家医疗器械企业名录